Publicado el 4 de noviembre de 2025 • EnergyProMag
Caída del mercado al contado eléctrico, Alemania tranquiliza a la industria y el carbono supera los 80 €: una jornada de señales fuertes
Este briefing del intermediario arranca la semana con una fuerte bajada de los precios al contado de la electricidad en Francia, que han caído más del 50 % en 24 horas, contrastando con la firmeza de los mercados de futuros. El mercado del carbono (EUA) reacciona positivamente al anuncio alemán de un apoyo a su industria para 2026, mientras que el fin confirmado del «amortiguador eléctrico» en Francia obliga a los intermediarios a una acción inmediata para guiar a sus clientes pymes y empresas de tamaño intermedio hacia una gestión activa de su riesgo energético.
1. Mercado y tarifas: el contado se hunde, los futuros permanecen prudentes
La jornada del 4 de noviembre se caracteriza por una descorrelación notable entre un mercado al contado muy bajista y unos contratos de futuros que mantienen primas de riesgo elevadas, reflejando las incertidumbres persistentes para el invierno y los años venideros.
Gas (TTF): El contrato de referencia europeo (Dutch TTF) para el mes próximo se negociaba ayer a 31,85 €/MWh. Aunque los almacenamientos europeos están en un nivel confortable (83 %), el mercado sigue siendo sensible a las previsiones de temperaturas y a los flujos de GNL. La tendencia es hacia una estabilización en niveles históricamente bajos desde hace 18 meses, pero la vigilancia sigue siendo necesaria con la proximidad del invierno.
Electricidad (Francia): La sorpresa del día viene del mercado al contado (Epex Spot), donde el precio medio se ha desplomado a 21,00 €/MWh para la jornada del 4 de noviembre, frente a 46,00 €/MWh la víspera. Esta caída espectacular se debe principalmente a una producción de energías renovables abundante y un consumo moderado. Incluso se han observado precios negativos de -0,01 €/MWh. Sin embargo, esta situación no debe enmascarar la tensión en los productos de futuros. El contrato para el primer trimestre de 2026 (Q1-26) se mantiene en niveles elevados, anticipando las tensiones invernales.

Gráfico 1: La bajada drástica del precio medio al contado de la electricidad entre el 3 y el 4 de noviembre de 2025 ilustra la volatilidad del mercado diario.
CO₂ (EUA): El mercado del carbono ha superado la barrera simbólica de los 80 €/tonelada. Esta subida está en parte impulsada por el anuncio de Alemania de implementar un precio subvencionado de la electricidad para su industria, lo que podría mantener una demanda de derechos de CO₂ más fuerte de lo previsto.
Cuadro de indicadores de los mercados – 4 de noviembre de 2025
| Indicador | Valor (al 03/11) | Tendencia (vs víspera) | Comentario |
|---|---|---|---|
| Electricidad contado FR | 21,00 €/MWh | ▼ Bajada fuerte | Producción renovable elevada |
| Gas TTF (dic-25) | 31,85 €/MWh | ▲ Subida moderada | Estabilización en bajo nivel |
| Electricidad CAL-26 Base | 55,30 €/MWh | Estable | Prima de riesgo para el futuro |
| Carbono EUA (dic-25) | ~80 €/tonelada | ▲ Subida | Apoyo del plan alemán |

Gráfico 2: Comparación de los precios del gas, de la electricidad al contado y de los contratos de futuros para 2026, mostrando la divergencia de las señales de mercado.
2. Regulación e instituciones: Alemania apoya a su industria, Francia prepara la salida de las ayudas
Dos anuncios mayores de política energética redibujan el panorama para los consumidores industriales y las pymes en Europa.
Alemania: un «precio industrial» para 2026
La ministra alemana de Economía, Katherina Reiche, ha confirmado que Alemania implementará un precio de la electricidad subvencionado para sus industrias más consumidoras de energía a partir del 1 de enero de 2026. Este plan, en curso de finalización con la Comisión Europea, pretende proteger la competitividad de sectores como la química o la siderurgia frente a unos precios mayoristas que siguen siendo elevados. Dotado de un presupuesto estimado entre 4000 y 5000 millones de euros, afectará a unas 2200 empresas.
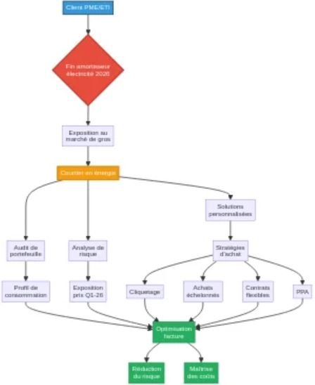
Francia: el fin del «amortiguador eléctrico»
El Gobierno francés ha confirmado que el dispositivo del «amortiguador eléctrico», que protegía a las pymes y empresas de tamaño intermedio, no se prorrogará en 2026. Esta decisión marca el fin de una era de ayudas excepcionales y una vuelta al mercado para miles de empresas. La Comisión de Regulación de la Energía (CRE) trabaja en mecanismos de transición, pero el mensaje es claro: la gestión del riesgo vuelve a ser una prioridad absoluta.

Infografía 1: La suspensión del dispositivo del amortiguador en 2026 constituye una amenaza pero también una oportunidad mayor para los intermediarios energéticos.
3. Oportunidades y tendencias: el intermediario, un gestor de riesgos ante todo
El contexto actual, marcado por el fin de las ayudas y la persistencia de precios de futuros elevados, vuelve a situar al intermediario en el centro del juego, ya no como un simple comparador, sino como un socio estratégico.
La auditoría posamortiguador: una urgencia comercial
El fin del amortiguador es la oportunidad comercial número uno. Los intermediarios deben inmediatamente:
- Lanzar campañas de auditoría entre sus clientes pymes y empresas de tamaño intermedio.
- Educar a sus clientes sobre su nueva exposición a los precios de mercado (CAL-26 a más de 55 €/MWh).
- Transformar la conversación: pasar de una discusión sobre el «mejor precio» a una discusión sobre la «mejor estrategia de riesgo».
La digitalización al servicio de la estrategia
Las herramientas de simulación y modelización se vuelven indispensables para demostrar el valor añadido de la intermediación. Se trata de mostrar concretamente a un cliente el impacto de una estrategia de compras escalonadas, de la integración de un contrato PPA (Power Purchase Agreement) o de la valorización de su flexibilidad de consumo.

Diagrama 1: El papel del intermediario evoluciona hacia un acompañamiento estratégico para ayudar a los clientes a navegar por la complejidad del mercado posayuda.
4. El análisis experto: del riesgo de volatilidad al riesgo de inacción
Salimos de la crisis de 2022-2023 para entrar en una «nueva normalidad» donde los precios de la electricidad seguirán siendo estructuralmente más elevados que antes de la crisis. El contrato CAL-26 Base a 55,30 €/MWh es la prueba.
El mayor peligro para las empresas ya no es tanto la volatilidad extrema como la inacción. Acostumbradas a los escudos y a las ayudas, numerosas pymes podrían tardar en tomar las medidas que se imponen. El riesgo es sufrir de lleno la vuelta al mercado en 2026 sin preparación.
El papel del intermediario es provocar este «electrochoque» necesario. El discurso debe centrarse en la proactividad y la construcción de una estrategia de gestión de cartera energética a largo plazo. El intermediario que sepa aportar esta visión estratégica, apoyándose en análisis de riesgo cifrados y soluciones concretas (flexibilidad, PPA, etc.), no solo fidelizará su cartera, sino que la desarrollará. El fin de las ayudas es una validación del oficio de intermediario como gestor de riesgos por cuenta de terceros.

Imagen: Los mercados de la energía siguen siendo complejos y necesitan una pericia puntual para anticipar los riesgos y aprovechar las oportunidades.
Entrevistas y Análisis
Estrategia y Negocio
Herramientas y Digitalización
Impuestos y Ayuda Financiera
Mercado Energético
Noticias