Su cliente, una pyme, recibe cada mes una factura de electricidad de 10 000 €. ¿Y si 1500 € de ese importe se facturaran simplemente por error? Lejos de ser ficción, este escenario es una realidad para numerosas empresas. Hasta el 30 % de las facturas de energía contendrían errores, una estadística impactante que revela una falla importante en la gestión de los costes energéticos. Este artículo le muestra cómo, en tanto que corredor, puede transformar este problema en una poderosa oportunidad de asesoramiento, fidelización y diferenciación.
¿Por qué las facturas de energía contienen tantos errores?
La factura energética se ha convertido en un documento de una complejidad temible. Esta complejidad es la fuente principal de los errores, que pueden agruparse en tres grandes categorías.
Complejidad del sistema tarifario
El importe final de una factura no refleja únicamente el consumo. Es el resultado de una acumulación de impuestos y contribuciones (CSPE, CTA, TCFE), de costes de transporte (TURPE) y de diversos coeficientes, como los de pérdidas, aplicados por los proveedores. Cada línea es una fuente potencial de error, difícil de detectar para un ojo no experto.
Mala configuración de los contratos
Un contrato energético no es inmutable. Una opción tarifaria antaño ventajosa, como un reparto horas valle/horas punta, puede volverse obsoleta si la actividad del cliente evoluciona. Del mismo modo, una indexación incorrecta sobre los mercados mayoristas (spot) o fórmulas de cálculo erróneas pueden hacer subir la factura sin que el cliente se dé cuenta.
Proceso de facturación industrial

Los proveedores de energía gestionan millones de puntos de suministro. Sus procesos de facturación, aunque automatizados, no son infalibles. Un error en su sistema puede replicarse en miles de facturas. Frente a estos gigantes, las pymes, a menudo desprovistas de recursos dedicados al control, se encuentran en posición de debilidad y pagan sin verificar.
Gráfico sobre la exposición energética de las pymes – Descripción: Gráfico sobre la exposición energética de las pymes”> La creciente exposición energética de las pymes hace que la detección de errores de facturación sea aún más crucial.
Los tipos de errores más frecuentes
Ciertos errores son más comunes que otros. Al concentrarse en estos puntos débiles, maximiza sus posibilidades de encontrar anomalías y generar valor para sus clientes.

Gráfico sobre los tipos de errores de facturación – Descripción: Gráfico sobre los tipos de errores de facturación”> Reparto de los tipos de errores detectados con mayor frecuencia por los corredores energéticos.
- Doble facturación de un impuesto o de una línea de servicio.
- Aplicación de un coeficiente de pérdidas incorrecto, no conforme al contrato.
- Ausencia de una exención a la que el cliente tiene derecho (por ejemplo, para las empresas electrointensivas).
- Contrato mal indexado o cálculo erróneo del prorrateo durante un cambio de tarifa.
- Mala lectura del contador o una estimación de consumo ampliamente sobrevalorada.
El top 5 de los errores detectados por los corredores
1. Error sobre la Contribución Tarifaria de Transporte (CTA): A menudo mal calculada, representa una fuente de ahorros recurrentes.
2. Olvido de la tasa reducida de CSPE: Para los clientes elegibles, su ausencia puede costar decenas de miles de euros.
3. Facturación sobre un perímetro incorrecto: El cliente paga por un contador que ya no está bajo su responsabilidad.
4. Potencia contratada inadaptada: Un clásico que genera sobrecostes permanentes.
5. Problema de estacionalidad tarifaria: Aplicación de una tarifa de «temporada alta» fuera del periodo contractual.
Cómo un corredor puede convertirse en «auditor de facturas»
Convertirse en auditor de facturas no exige reinventar su oficio, sino completarlo con una nueva habilidad.
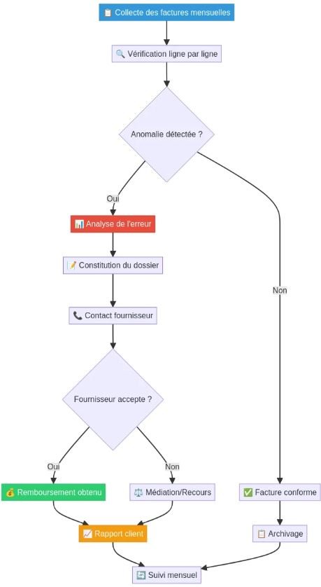
Implementar un proceso de auditoría regular
La clave es el método. Instaure una rutina de verificación sistemática para cada cliente:

Diagrama del proceso de auditoría de facturas Descripción: Diagrama del proceso de auditoría de facturas”> Un proceso de auditoría estructurado es esencial para garantizar la eficacia y el rigor de la verificación.
Utilizar herramientas digitales de auditoría
La era del control manual ha quedado atrás. Los programas especializados permiten hoy automatizar gran parte de este proceso. Estas herramientas escanean las facturas de energía, detectan las anomalías en pocos segundos e incluso pueden integrarse en su CRM para un seguimiento centralizado. Una inversión rentabilizada rápidamente.
Valorizar este servicio ante el cliente
No presente la auditoría como un simple servicio técnico, sino como una garantía de tranquilidad. Su posicionamiento debe ser claro: «Aseguramos sus costes y corregimos los errores de los proveedores». Comunique de manera transparente sobre los ahorros realizados, cifras en mano, para demostrar concretamente su valor añadido.
Caso de éxito: cuando una auditoría ahorra miles de euros
Tomemos el ejemplo concreto de una pyme industrial del sector de los plásticos. Al auditar sus facturas de energía, un corredor descubrió un error sistemático en el cálculo de los consumos, que provocaba una sobrefacturación del 8 %. Tras elaborar un expediente de reclamación sólido ante el proveedor, el corredor obtuvo un reembolso de 25 000 € para su cliente.

Gráfico sobre el impacto financiero de los errores de facturación – Descripción: Gráfico sobre el impacto financiero de los errores de facturación”> Visualización del impacto financiero de una auditoría exitosa para una pyme.
«Pensábamos que nuestras facturas eran correctas», testimonia el dirigente de la empresa. «Sin la mirada experta de nuestro corredor, habríamos seguido perdiendo miles de euros cada año. Este servicio ha transformado nuestra relación: ya no es un simple negociador, sino un verdadero socio de nuestro rendimiento».
Transformar la auditoría en palanca de fidelización y prospección
Este servicio de auditoría es mucho más que un simple control: es una herramienta estratégica para su desarrollo.

Infografía sobre los beneficios de la auditoría de facturas Descripción: Infografía sobre los beneficios de la auditoría de facturas”> La auditoría de facturas es una poderosa palanca de crecimiento para los corredores energéticos.
- Fidelización: Un cliente que constata ahorros tangibles gracias a su vigilancia no tiene ninguna razón para buscar en otro sitio. Pasa del estatus de proveedor al de socio indispensable.
- Prospección: Proponer una auditoría gratuita o de bajo coste es una excelente puerta de entrada para convencer a un prospecto. Al demostrarle un ahorro potencial incluso antes de firmar, hace su oferta irresistible.
- Diferenciación: En un mercado competitivo, la auditoría le distingue. Su mensaje se vuelve más impactante: «No solo negociamos sus contratos, aseguramos sus costes a largo plazo».
Conclusión
Los errores de facturación energética son una realidad frecuente y costosa que la mayoría de las pymes sufren pasivamente. En tanto que corredor, tiene un papel clave que desempeñar para transformar esta amenaza en oportunidad. Mediante su vigilancia, su capacidad de auditoría y su acompañamiento, puede generar ahorros significativos y reforzar la confianza de sus clientes.
¿Quiere desarrollar un servicio de auditoría de facturas de energía para sus clientes? Descubra nuestras guías y herramientas prácticas en la sección Herramientas y Digitalización de EnerProMag.
Entrevistas y Análisis
Estrategia y Negocio
Herramientas y Digitalización
Impuestos y Ayuda Financiera
Mercado Energético
Noticias