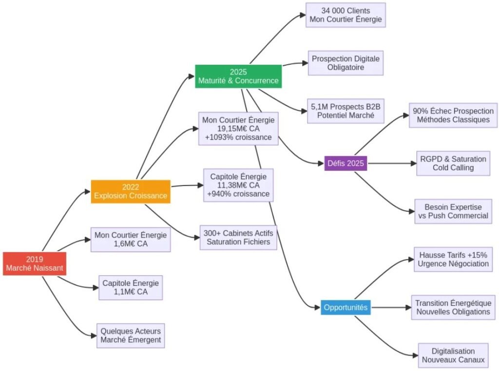
El mercado del corretaje energético, incluyendo a proveedores y corredores de energía, está en plena ebullición. Con un crecimiento explosivo y más de 300 despachos activos en Francia, la competencia nunca ha sido tan feroz. [1]. En este entorno saturado, los métodos de prospección tradicionales como el telemarketing en frío muestran sus limitaciones, con un retorno de la inversión a menudo negativo. Entonces, ¿cómo logran los corredores más eficaces no solo sobrevivir, sino también prosperar y atraer un flujo constante de clientes cualificados?
La respuesta no reside en un presupuesto publicitario colosal, sino en un enfoque estratégico, digital y centrado en el valor. Esta guía completa para 2025 desvela las estrategias de captación que permiten a los líderes del sector generar decenas de contactos comerciales cada mes, transformando su experiencia en un poderoso imán de clientes.
La constatación: la prospección en frío ya no es suficiente
La prospección en frío, durante mucho tiempo pilar de la captación de clientes en el corretaje, es hoy un modelo agotado. Varios factores explican esta pérdida de eficacia. Por una parte, la explosión del número de corredores ha provocado una saturación de las bases de datos de prospección y un cansancio de los decisores B2B, constantemente solicitados. Por otra parte, el marco regulatorio, especialmente el RGPD, ha complicado la recopilación y el uso de datos de contacto.
Un estudio del sector revela que el 90 % de los corredores que se inician fracasan principalmente debido a un flujo de prospección insuficiente [2]. Pasan en promedio el 70 % de su tiempo buscando contactos en lugar de vender, con una tasa de respuesta a los correos electrónicos inferior al 2 %. Esta constatación es contundente: para tener éxito en 2025, es imprescindible pasar de un modelo de empuje comercial a una estrategia de atracción de marketing, donde es el cliente quien acude a usted.

Las nuevas estrategias de captación que triunfan en 2025
Ante la ineficacia de los métodos tradicionales, los corredores que dominan el mercado han adoptado estrategias digitales inteligentes, basadas en el contenido, el posicionamiento y las redes sociales. Estos enfoques permiten no solo generar contactos comerciales de manera más eficaz, sino también construir una credibilidad y una autoridad duradera en el mercado.

1. El SEO local: conviértase en la referencia de su territorio
Para un corredor o proveedor de energía, la proximidad es un activo fundamental. El SEO (optimización en motores de búsqueda) local es la estrategia más poderosa para capitalizar esta ventaja. El objetivo es simple: cuando una empresa busque «corredor energético» seguido del nombre de su ciudad o región (por ejemplo, «corredor energético Lyon»), su nombre debe aparecer en primera posición en Google y Google Maps.
Para lograrlo, una ficha de Google Business Profile perfectamente optimizada es indispensable. Esto incluye información precisa (nombre, dirección, teléfono), categorías pertinentes («Corredor energético», «Consultoría en gestión energética»), fotografías profesionales y una gestión activa de las opiniones de clientes. Responder a todas las reseñas, tanto positivas como negativas, envía una señal de confianza fuerte a los prospectos y a Google [3].
Como complemento, la creación de páginas dedicadas en su sitio web para cada zona geográfica objetivo («Nuestros servicios de corretaje en Marsella») refuerza su pertinencia local y mejora significativamente su clasificación en las búsquedas geolocalizadas.
2. LinkedIn: el escaparate ineludible de los corredores B2B
Con más del 90 % de los decisores B2B activos en la plataforma, LinkedIn se ha convertido en el campo de juego principal para la prospección en el sector energético [2]. Una estrategia eficaz en LinkedIn se apoya en tres pilares:
1. Un perfil optimizado: Su perfil no es un currículum, sino una página de venta. El título debe ser una promesa de valor («Ayudo a las pymes industriales a reducir su factura energética un 20 %») y el resumen debe estar orientado hacia los beneficios para sus clientes.
2. La creación de contenido de valor añadido: Comparta regularmente su experiencia a través de publicaciones. Analice una noticia del mercado (subida del ARENH, decreto terciario), comparta un caso práctico de cliente anonimizado u ofrezca un consejo útil. El objetivo es posicionarse como un experto creíble, no como un vendedor.
3. Una prospección inteligente: Utilice Sales Navigator para identificar con gran precisión a su cliente ideal (ICP, ideal customer profile). Entable la conversación de manera personalizada, aportando valor antes de solicitar una reunión.
3. El contenido mediático: construir su autoridad y generar contactos comerciales
El inbound marketing, o marketing de contenidos, consiste en atraer a los clientes creando contenido útil y pertinente. Para un corredor energético, esto puede adoptar varias formas:
- Un blog de especialización: Redacte artículos de fondo que respondan a las preguntas que se hacen sus prospectos («¿Cómo renegociar su contrato de electricidad en 2025?», «Entender el mecanismo de capacidad»).
- Un boletín mensual: Comparta una síntesis de las noticias del mercado energético, consejos y sus últimos artículos del blog para mantener el contacto con su red.
- Seminarios web: Organice sesiones en línea para formar a sus prospectos sobre temas complejos, como la optimización fiscal de las facturas energéticas o las estrategias de compra en los mercados de futuros.
Este enfoque transforma su sitio web en un activo que trabaja para usted las 24 horas del día, captando contactos comerciales cualificados y nutriendo su flujo comercial.
Estudio de ROI: lo digital supera a la prospección clásica
El paso a una estrategia digital no es solo una cuestión de modernidad, es ante todo una decisión económica rentable. El retorno de la inversión (ROI) de las estrategias de captación digital supera con creces el de los métodos tradicionales.

La siguiente tabla compara el coste, el volumen de contactos comerciales y el ROI estimado en 12 meses para los dos enfoques, sobre la base de los datos del mercado.
| Canal | Coste medio mensual | Contactos / mes | Tasa de cierre | ROI en 12 meses |
|---|---|---|---|---|
| Llamadas en frío | 800 € | 15 | 8 % | -22 % |
| SEO + LinkedIn | 0 € (en tiempo) | 40 | 15 % | +270 % |
Las cifras hablan por sí solas. Mientras que las llamadas en frío pueden resultar ser un centro de costes, una inversión en tiempo en SEO y LinkedIn genera un retorno de la inversión positivo y creciente a largo plazo.
Preguntas frecuentes
¿Cómo encuentra sus clientes un corredor energético?
En 2025, los corredores más eficaces encuentran a sus clientes a través de canales digitales: el posicionamiento local (SEO) para ser visible en su zona geográfica, LinkedIn para el networking y la prospección B2B, y el marketing de contenidos (blog, boletines) para atraer prospectos cualificados demostrando su experiencia.
¿Cuáles son las mejores herramientas para un corredor energético?
Las herramientas indispensables incluyen un CRM para gestionar las relaciones con los clientes, herramientas de búsqueda de empresas como Pappers o Kompass, LinkedIn Sales Navigator para la prospección dirigida, y herramientas de vigilancia para seguir las evoluciones del mercado energético.
¿Cómo dar a conocer su actividad de corredor energético?
Para darse a conocer, hay que optimizar su visibilidad en línea. Cree una ficha de Google Business Profile completa, desarrolle un sitio web con páginas locales, sea activo y pertinente en LinkedIn, y publique regularmente contenido que demuestre su experiencia y ayude a sus clientes potenciales.
¿Es necesario crear un sitio web cuando se es corredor energético?
Sí, absolutamente. Un sitio web es su escaparate profesional y el pilar de su estrategia digital. Le permite ser encontrado en Google, presentar sus servicios, publicar contenido experto para atraer contactos comerciales y construir su credibilidad.
¿Qué estrategia de marketing para un corredor independiente?
Un corredor independiente debe concentrarse en estrategias de alto ROI y bajo coste. El mejor enfoque es combinar el SEO local para dirigirse a su región, una presencia activa y profesional en LinkedIn para el B2B, y la creación de contenido para posicionarse como un experto de confianza en un nicho específico (por ejemplo, las panaderías, las pymes industriales, etc.).
¿Necesita ayuda para desarrollar su notoriedad en línea como corredor energético?
Le acompañamos, contáctenos en contact@energypromag.com
Conclusión: el corredor de 2025 es un creador de contenido
El oficio de proveedores y corredores de energía ha cambiado profundamente. La simple intermediación ya no es suficiente. Para tener éxito de forma duradera, el corredor de 2025 debe ser también un experto en marketing, un creador de contenido y un estratega digital. Al abandonar los métodos de prospección masiva en favor de un enfoque dirigido y basado en el valor, no solo conseguirá clientes: construirá una marca personal fuerte, una reputación de experto y un flujo constante de contactos comerciales entrantes que asegurarán el crecimiento de su actividad para los años venideros.
Referencias
[1] Selectra. (2024). Qui sont les meilleurs courtiers en énergie en octobre 2025 ? Consultado en https://entreprises.selectra.info/energie/courtier-energie/meilleur
[2] Conergy. (2025). Comment trouver des prospects en courtage énergie : Le guide complet 2025. Consultado en https://conergy.io/comment-trouver-des-prospects-en-courtage-energie-le-guide-complet-2025-qui-transforme-votre-pipeline-commercial/
[3] Poleetic. (2025). SEO local pour les entreprises de la transition énergétique : le guide complet. Consultado en https://www.poleetic.com/blog/2025/03/26/seo-local-pour-les-entreprises-de-la-transition-energetique-le-guide-complet/
Entrevistas y Análisis
Estrategia y Negocio
Herramientas y Digitalización
Impuestos y Ayuda Financiera
Mercado Energético
Noticias