Tabla de contenidos
El panorama energético poscrísis: por qué los compradores B2B europeos deben adoptar una nueva estrategia
El sector energético europeo ha experimentado su transformación más espectacular en décadas. Entre 2022 y 2024, los precios mayoristas de la electricidad se dispararon más de un 400 % en algunos mercados, lo que llevó a miles de empresas a reconsiderar sus relaciones con los proveedores de energía y a enfrentarse a facturas energéticas que amenazaban su supervivencia.
Sin embargo, esta crisis también ha actuado como un poderoso acelerador del cambio. En toda la UE, los países se han visto forzados a replantear la forma en que producen, regulan y distribuyen la energía a los consumidores profesionales. Mientras que Alemania ha destinado 200 000 millones de euros a la expansión de las energías renovables y España ha añadido 8 GW de capacidad solar solo en 2024, Francia ha seguido una senda diferenciada que hoy influye en las estrategias de suministro de todo el continente.
El modelo francés se sustenta en tres pilares: la estabilidad de la producción de base nuclear gracias a la flota de reactores de EDF, reformas de mercado ambiciosas a escala europea mediante la participación en la ACER y ENTSO-E, y la rápida profesionalización de los corredores energéticos independientes, convertidos en intermediarios esenciales para las pymes que navegan en un mercado B2B anual de más de 500 000 millones de euros.
El resultado es un mercado que no solo se recupera, sino que establece nuevas mejores prácticas para el aprovisionamiento energético empresarial y la selección de proveedores de energía, que otros países europeos comienzan a observar y adoptar.
La posición estratégica de Francia: estabilidad nuclear e innovación de mercado
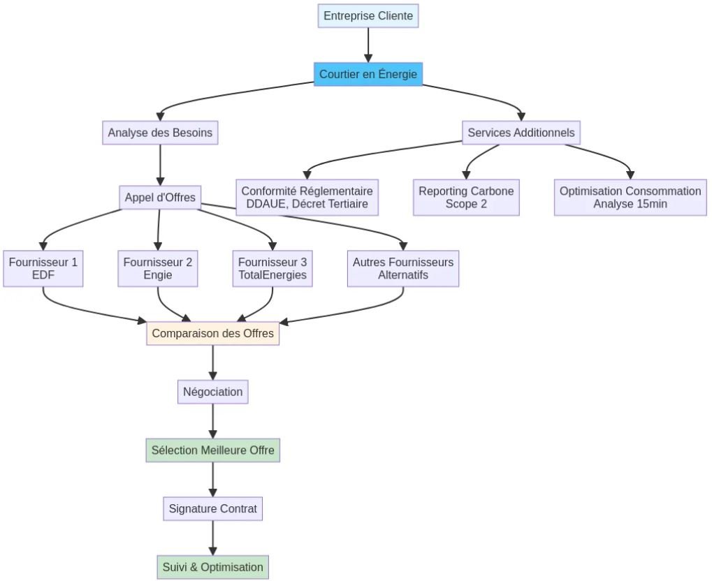
Francia sigue siendo la única gran economía europea donde la producción respaldada por el Estado, el suministro minorista competitivo y la intermediación independiente coexisten en una tensión productiva más que conflictiva.
La ventaja nuclear en un mercado volátil
Con 56 reactores nucleares operativos que generan entre el 65 % y el 70 % de la electricidad nacional, Francia ofrece un activo cada vez más escaso en Europa: costes previsibles para la energía de base. Mientras que los mercados dependientes del gas vieron cómo los precios en el mercado diario alcanzaban los 300-400 €/MWh durante la crisis de 2022-2023, la producción nuclear francesa mantuvo las tarifas medias B2B más cerca de los 150-180 €/MWh. Esta ventaja estructural ha convertido a Francia en un destino atractivo para las industrias intensivas en energía que se reubican desde Alemania y el Reino Unido, donde la intermitencia de las renovables y la volatilidad de los precios del gas generan incertidumbre operativa.
Las reformas regulatorias clave de 2025 que reconfiguran la compra B2B
El Gobierno francés ha implementado varias reformas críticas a principios de 2025 que obligan a las empresas a reevaluar sus estrategias energéticas:
- ARENH 2.0 (Acceso Regulado a la Electricidad Nuclear Histórica): El mecanismo revisado permite ahora a los proveedores alternativos adquirir hasta 150 TWh anuales a tarifas reguladas (49,50 €/MWh en 2025, frente a los 42 €/MWh anteriores), pero con nuevas normas de asignación de volumen que favorecen los contratos a largo plazo frente a la compra en el mercado diario.
- Decreto Terciario y DDAUE reforzados: Las empresas con más de 1000 m² de superficie terciaria deben ahora alcanzar una reducción del 40 % en su consumo energético antes de 2030 (respecto a 2010) y presentar auditorías de consumo detalladas cada tres años. El incumplimiento conlleva multas de hasta 7500 € por instalación.
- Ajuste tarifario TURPE 7: Los cargos de acceso a la red han aumentado una media del 9,8 % para los consumidores profesionales en enero de 2025, añadiendo entre 12 y 45 €/MWh a los costes totales según el nivel de tensión y el perfil de consumo. Este único cambio está impulsando a los fabricantes medianos a renegociar sus contratos de suministro a mitad de periodo.
- Integración de la fiscalidad del carbono: El componente CSPE (Contribución al Servicio Público de la Electricidad) incluye ahora una tarificación explícita del carbono alineada con la fase IV del RCDE de la UE, añadiendo entre 8 y 15 €/MWh para las empresas que no puedan demostrar su abastecimiento con energía renovable.
Estos cambios regulatorios han creado una brecha de complejidad: la mayoría de los directores financieros y gestores de instalaciones carecen de los conocimientos especializados para optimizar el aprovisionamiento en este nuevo marco. Esta brecha explica por qué la cuota de contratos B2B gestionados con la ayuda de un corredor ha pasado del 38 % al 57 % entre 2023 y 2025.

Análisis comparativo: los grandes mercados energéticos de Europa en 2025
Comprender la posición de Francia requiere ponerla en contexto. A continuación se muestra cómo se comparan los cinco mayores mercados energéticos B2B del continente:

Lección clave: Francia ofrece la menor volatilidad de precios (rango anual de ±12 % frente a ±35 % en Alemania) gracias a su base nuclear, pero exige la gestión contractual más sofisticada debido a su complejidad regulatoria. Esto explica por qué el 62 % de las empresas francesas con gastos energéticos anuales superiores a 500 000 € utilizan ahora corredores profesionales, frente al 28 % en los Países Bajos, donde dominan las plataformas digitales.
Por qué los compradores B2B franceses siguen dependiendo de los corredores energéticos
A pesar de la proliferación de herramientas de comparación en línea y plataformas de compra digitales, la experiencia humana sigue siendo el núcleo de la contratación energética en Francia. Las razones son estructurales.
El desafío de la complejidad en tres niveles
1. Arquitectura tarifaria: Una factura de electricidad B2B francesa típica contiene entre 12 y 17 conceptos de costes diferenciados: coste base de la energía, tarifas de capacidad, acceso a la red TURPE (con 5 subcomponentes), contribución CSPE, impuestos locales CTA, TICFE y diversos recargos regionales. Cada componente funciona con fórmulas de indexación distintas.
2. Diferenciación de proveedores: Francia cuenta con 43 proveedores de electricidad autorizados para clientes profesionales, pero sus ofertas varían considerablemente. EDF ofrece estabilidad respaldada por la nuclear pero flexibilidad tarifaria limitada. Engie se centra en los PPA verdes y el reporte de sostenibilidad. TotalEnergies combina energía con servicios de flotas y combustible. Los proveedores alternativos como Eni, Vattenfall Francia y Ekwateur proponen productos de nicho (100 % renovable, tarificación dinámica, aprovisionamiento verificado por cadena de bloques) que requieren una evaluación especializada.
3. Navegación regulatoria: Las directivas de la UE (Objetivo 55, MAFC), la legislación nacional francesa (modificaciones del Código de la Energía, cambios de régimen fiscal) y los programas regionales crean un objetivo móvil. Las condiciones contractuales óptimas en el primer trimestre de 2025 pueden volverse subóptimas en el tercer trimestre debido a cambios regulatorios.

La propuesta de valor del corredor
Los principales corredores energéticos franceses como Opéra Énergie, Capitole Énergie y otros se han profesionalizado rápidamente. Ahora ofrecen:
- Gestión de subastas inversas: Lanzamiento de licitaciones competitivas con 8 a 12 proveedores simultáneamente, obteniendo descuentos del 12 % al 18 % frente a la negociación directa.
- Apoyo al cumplimiento normativo: Garantía de preparación para las auditorías DDAUE y documentación para el Decreto Terciario.
- Optimización del consumo: Análisis de datos en intervalos de 15 minutos para identificar oportunidades de respuesta a la demanda y optimización de la estructura tarifaria.
- Gestión de cartera de contratos: Equilibrio de productos a precio fijo, indexado e híbrido para cubrir el riesgo de precio.
Para un fabricante mediano que gasta 400 000 € anuales en electricidad, la intermediación profesional cuesta normalmente entre el 2 % y el 3 % del valor del contrato, pero genera ahorros del 8 % al 15 %. El retorno de la inversión es evidente.
El impacto del Pacto Verde: de la restricción a la ventaja competitiva
El objetivo de reducción de emisiones del 55 % del Pacto Verde Europeo para 2030 ha cambiado fundamentalmente la forma en que las empresas contemplan el aprovisionamiento energético.
La revolución de los PPA corporativos
Los contratos de compraventa de energía (PPA, por sus siglas en inglés) —contratos a largo plazo (10-25 años) con productores de energía renovable— han pasado del nicho al mercado masivo. En 2024, las empresas francesas firmaron 4,2 GW de PPA solares y eólicos, frente a solo 800 MW en 2021.
¿Por qué esta explosión?
- Certeza de precios: Precios fijos de 65-85 €/MWh para PPA solares frente a una volatilidad en el mercado diario de 140-180 €/MWh.
- Contabilidad del carbono: El aprovisionamiento directo en renovables elimina las emisiones de alcance 2, crucial para el reporte CSRD.
- Comunicación ecológica: Las marcas de consumo obtienen declaraciones de sostenibilidad legítimas.
Las herramientas digitales al servicio de la transición
Los corredores más avanzados despliegan tecnologías sofisticadas:
- Previsión de precios mediante IA: Modelos de aprendizaje automático entrenados con precios del mercado diario, datos meteorológicos y futuros sobre el gas para recomendar el momento óptimo de contratación.
- Paneles de control en tiempo real: Visualización del consumo minuto a minuto, seguimiento de costes frente al presupuesto y emisiones de carbono.
- Modelización de escenarios: Simulaciones de diferentes estructuras contractuales en diversas trayectorias de precios.
Perspectivas 2026-2030: tres tendencias que van a redefinir la compra de energía B2B
1. Tarificación dinámica basada en datos: Los contratos anuales estáticos ceden paso a productos que ajustan los precios en función de las condiciones del mercado en tiempo real.
2. La descarbonización como indicador de desempeño: Los directores financieros ya no evalúan los contratos únicamente por el coste. La intensidad de carbono y la transparencia de la cadena de suministro se convierten en factores de decisión.
3. Comunidades energéticas descentralizadas: El autoconsumo colectivo permite a las empresas compartir la energía producida localmente, creando microrredes y nuevas oportunidades de monetización.
Guía práctica: cómo elegir a su corredor energético en 2025
No todos los corredores ofrecen el mismo valor. A continuación, aspectos que debe evaluar:
| 🚩 Señales de alerta (banderas rojas) | ✅ Buenas prácticas (banderas verdes) |
|---|---|
| Modelo de comisión únicamente, sin transparencia | Estructura de honorarios transparente (% de gastos o tarifa de consultoría fija) |
| Asociaciones exclusivas con 1-2 proveedores | Acceso a más de 10 proveedores mediante licitación competitiva |
| Sin apoyo en cumplimiento normativo | Experiencia en cumplimiento (DDAUE, Decreto Terciario, CSRD) |
| Incapacidad para explicar los componentes tarifarios detallados | Capacidad de análisis de datos con optimización del consumo |
| Sin plataforma tecnológica para el seguimiento del consumo | Servicios de contabilidad del carbono y aprovisionamiento renovable |
Preguntas que debe hacer:
- “¿Cuántos proveedores consultará para mi licitación y tiene relaciones exclusivas?”
- “¿Puede mostrarme un análisis de ahorros para un cliente similar a mi empresa?”
- “¿Cuál es su proceso para supervisar los cambios regulatorios que podrían afectar a mi contrato?”
- “¿Ofrecen servicios de optimización del consumo más allá de la selección del proveedor?”
- “¿Cómo se les remunera y existen incentivos vinculados a proveedores específicos?”
Preguntas frecuentes
P1: ¿Por qué el papel del corredor energético se ha vuelto tan crucial en Francia en 2025?
El papel del corredor se ha vuelto esencial debido a una «tormenta perfecta»: volatilidad de precios poscrísis, creciente complejidad regulatoria (ARENH 2.0, Decreto Terciario, TURPE 7) y la presión para descarbonizar (Pacto Verde, CSRD). Las empresas ya no pueden simplemente elegir el precio más bajo; necesitan un socio estratégico para navegar en esta complejidad, optimizar los costes, garantizar el cumplimiento y alcanzar sus objetivos de sostenibilidad. El corredor ha pasado de ser un simple intermediario a convertirse en un consultor en gestión energética.
P2: ¿Puede una pyme beneficiarse realmente de un PPA (contrato de compraventa de energía)?
Absolutamente. Si bien los PPA estaban reservados en el pasado a grandes multinacionales, son cada vez más accesibles para las pymes, especialmente a través de PPA «agregados» o «virtuales» donde varias empresas se agrupan para firmar un contrato con un productor de energía renovable. Los corredores desempeñan un papel clave en la estructuración de estos acuerdos, permitiendo a las pymes beneficiarse de visibilidad sobre los precios a largo plazo y alcanzar sus objetivos ecológicos sin tener que construir su propio parque solar o eólico.
P3: ¿La tarificación dinámica es arriesgada para una empresa?
Puede serlo si no se gestiona correctamente, pero también ofrece un potencial de ahorro significativo. La clave es tener un perfil de consumo flexible. Las empresas que pueden desplazar parte de su consumo hacia horas valle (noche, fin de semana), cuando los precios de la electricidad son bajos, son las mejores candidatas. Un buen corredor analizará sus datos de consumo (a menudo en intervalos de 15 minutos) para determinar si un contrato con tarificación dinámica se adapta a su perfil de riesgo y operaciones, e incluso puede ayudarle a implementar estrategias para sacarle el máximo partido.
P4: ¿En qué se diferencia el mercado francés del mercado alemán para un comprador B2B?
La principal diferencia radica en la fuente de la volatilidad. En Alemania, la alta penetración de energías renovables intermitentes (55 % del mix) crea una volatilidad intradía extrema: los precios pueden caer cerca de cero durante una tarde soleada y ventosa, y dispararse durante una noche de invierno sin viento. La estrategia allí se centra en la flexibilidad y el almacenamiento. En Francia, la volatilidad es menor gracias a la base nuclear estable, pero la complejidad es de orden regulatorio y administrativo (ARENH, TURPE, etc.). La estrategia en Francia se orienta, por tanto, más hacia una estructuración contractual sofisticada y el cumplimiento normativo.
P5: ¿Es obligatorio recurrir a un corredor para cumplir con el Decreto Terciario?
No, no es obligatorio. Sin embargo, es muy recomendable. El Decreto Terciario impone objetivos de reducción de consumo y un reporte complejo en la plataforma OPERAT. Un corredor especializado no se limita a negociar sus contratos; le acompaña en la implementación de un plan de acción, el seguimiento de sus consumos y la preparación de sus declaraciones para garantizar su cumplimiento y evitar las penalizaciones. Es un servicio de alto valor añadido que va mucho más allá de la simple compra de energía.
Referencias
Análisis del mercado por EnerProMag
Comisión de Regulación de la Energía (CRE) – Informes sobre los mercados minoristas
Asamblea Nacional – Proposición de ley n.º 1845
Estadísticas del Desarrollo Sostenible (SDES)
Informes financieros de Mon Courtier Énergie Groupe