Par l’équipe éditoriale d’EnergyProMag.com
L’instabilité des coûts de l’énergie, particulièrement marquée en 2024 et qui se poursuit en 2025, place le secteur agroalimentaire face à un défi majeur. En tant que pilier de l’économie, mais aussi l’un des domaines les plus énergivores, l’industrie alimentaire subit de plein fouet la volatilité des marchés. Entre la chaîne du froid, la cuisson, les processus de transformation et la logistique, la facture énergétique pèse lourdement sur les coûts de production, menaçant directement les marges et accentuant la pression inflationniste. Face à ce constat, une stratégie énergétique robuste n’est plus une option, mais une nécessité pour garantir la pérennité et la compétitivité des entreprises. Cet article vous fournit des leviers d’action concrets et des conseils d’experts pour maîtriser vos coûts, sécuriser vos contrats d’énergie et transformer cette contrainte en un véritable atout stratégique, avec l’aide potentielle d’un courtier en énergie spécialisé.
Sommaire
Pourquoi l’agroalimentaire est le secteur le plus exposé aux hausses d’énergie
L’industrie agroalimentaire (IAA) se trouve à la croisée des chemins. Sa forte dépendance à l’électricité et au gaz, combinée à des modèles de contrats souvent peu protecteurs, la rend particulièrement vulnérable aux fluctuations des prix de l’énergie. Comprendre ces facteurs de risque est la première étape pour bâtir une stratégie de résilience efficace.
Des process fortement dépendants de l’électricité et du gaz
La transformation des matières premières agricoles en produits alimentaires finis est un processus intrinsèquement énergivore. Chaque étape, du stockage à l’expédition, requiert un apport énergétique constant et significatif. Les postes les plus critiques incluent :
- La production de froid : Le refroidissement, la surgélation et le maintien de la chaîne du froid représentent souvent entre 40 et 60 % de la consommation électrique totale d’un site.
- La cuisson et la pasteurisation : Ces procédés thermiques, indispensables pour la sécurité sanitaire et la qualité des produits, sont de grands consommateurs de gaz ou d’électricité.
- Les autres utilités : Le lavage, la ventilation, l’éclairage des zones de production, ou encore l’air comprimé pour les automates, contribuent également de manière substantielle à la facture énergétique. En moyenne, le coût de l’énergie peut ainsi représenter de 6 à 12 % du coût de production total d’un produit, un ratio qui peut rapidement grimper en période de crise.

Répartition typique de la consommation énergétique dans une usine agroalimentaire
Des contrats souvent souscrits à prix variable
Historiquement, de nombreuses entreprises du secteur ont opté pour des contrats d’énergie à prix indexé sur les marchés de gros. Si cette approche a pu offrir des avantages par le passé, elle expose aujourd’hui les industriels à un risque majeur. Une fluctuation brutale des cours, comme celles observées entre 2022 et 2024, se traduit quasi instantanément par une perte de marge sèche, difficilement répercutable sur les prix de vente dans un contexte de négociations tendues avec la grande distribution.
Une dépendance accrue aux marchés de gros européens
La dynamique des prix de l’énergie est directement liée aux marchés spot européens, comme l’EPEX Spot pour l’électricité et le PEG pour le gaz, où les prix varient de manière quotidienne, voire horaire. De plus, des facteurs structurels comme l’évolution du tarif d’utilisation des réseaux publics d’électricité (TURPE) et la fin annoncée du dispositif de l’Accès Régulé à l’Électricité Nucléaire Historique (ARENH) fin 2025, ajoutent une couche d’incertitude et poussent les prix à la hausse. Pour un industriel de l’agroalimentaire, anticiper le prix de l’électricité pour 2025 et au-delà devient un exercice complexe mais indispensable pour la planification budgétaire.

L’évolution volatile des prix de l’électricité sur les marchés européens
Diagnostiquer sa consommation et ses leviers d’action
Avant de chercher à négocier ou à produire sa propre énergie, la première étape fondamentale consiste à comprendre précisément où, quand et comment votre entreprise consomme. Un diagnostic approfondi est le socle de toute démarche d’optimisation énergétique. Il permet de ne plus subir sa facture, mais de la piloter activement.
Étape 1 : Cartographier les postes énergétiques clés
Une analyse détaillée de la consommation révèle presque systématiquement que quelques postes concentrent l’essentiel des dépenses. Dans l’industrie agroalimentaire, la répartition est souvent la suivante :
- Froid industriel (40 à 60 %) : Compresseurs, évaporateurs, chambres froides, tunnels de surgélation.
- Vapeur et chaleur (20 à 30 %) : Chaudières, fours de cuisson, pasteurisateurs.
- Process auxiliaires (10 à 20 %) : Moteurs pour les convoyeurs, pompes, ventilation, air comprimé, éclairage.
Cette cartographie, réalisée via un audit énergétique ou l’installation de sous-compteurs, permet de hiérarchiser les actions et de cibler les investissements les plus rentables.
Étape 2 : Identifier les pertes et anomalies
Les sources de gaspillage énergétique sont nombreuses et souvent invisibles sans un suivi adéquat. Des outils de monitoring, parfois dotés d’intelligence artificielle, peuvent suivre en temps réel les consommations et détecter des dérives. Par exemple, une température de consigne dans une chambre froide de -22°C au lieu des -18°C normatifs peut sembler anodine, mais elle engendre une surconsommation électrique de plus de 10 % sur ce poste. De même, des fuites sur un réseau d’air comprimé ou une isolation défaillante sont des sources de pertes financières directes.
Étape 3 : Comparer ses ratios avec la moyenne sectorielle
Se situer par rapport à ses pairs est un excellent moyen d’évaluer sa performance. Des organismes comme l’ADEME (Agence de la transition écologique) publient des benchmarks et des ratios de consommation (en kWh par tonne de produit fini, par exemple) pour différentes filières de l’agroalimentaire. Se comparer à ces moyennes permet d’identifier un potentiel de gain et de se fixer des objectifs d’amélioration réalistes.

Chambre froide industrielle : le poste de consommation le plus critique
Sécuriser ses contrats d’électricité et de gaz
Une fois la consommation mieux maîtrisée, l’attention doit se porter sur le levier contractuel. Le choix de la bonne stratégie d’achat est tout aussi crucial que l’efficacité énergétique pour protéger les marges. Il s’agit de trouver le juste équilibre entre la recherche du meilleur prix et la nécessité de visibilité budgétaire.
Court terme : Renégociation et clauses d’indexation
Face à la volatilité, le contrat 100 % à prix fixe n’est plus toujours la panacée, car il peut être proposé à un tarif très élevé en période d’incertitude. Les contrats avec des clauses d’indexation sur les marchés spot peuvent être intéressants, à condition de bien en maîtriser les risques. La clé est de renégocier au bon moment. Il est souvent plus judicieux d’entamer des discussions avec son fournisseur ou son courtier en énergie durant les périodes de faible consommation saisonnière, plutôt qu’en plein pic de production hivernal où les prix sont tendus.
Moyen terme : Mutualisation et groupement d’achat
L’union fait la force. Pour les PME et ETI de l’agroalimentaire, rejoindre un groupement d’achat d’énergie constitue une stratégie puissante. En mutualisant les volumes de consommation de plusieurs entreprises, il devient possible d’accéder à des conditions tarifaires réservées aux grands comptes. Un courtier en énergie joue ici un rôle central en agrégeant les besoins, en lançant des appels d’offres et en négociant pour le compte du groupement, apportant ainsi un effet de volume, une meilleure prévisibilité et une protection accrue des marges.
Long terme : PPA et énergie verte locale
Pour une visibilité à très long terme, de plus en plus d’industriels se tournent vers les Power Purchase Agreements (PPA). Ces contrats directs, passés avec un producteur d’énergie renouvelable (solaire ou éolien), permettent de sécuriser un prix fixe de l’électricité sur des durées de 10 à 15 ans, voire plus. Au-delà de la stabilité des coûts, cette démarche offre un bénéfice d’image considérable en matière de Responsabilité Sociétale des Entreprises (RSE), un argument de plus en plus valorisé par les consommateurs et les partenaires commerciaux.

Installation photovoltaïque sur toiture industrielle : vers l’autoconsommation
Tableau comparatif : Stratégies de contrats d’énergie
| Stratégie | Durée | Avantages | Inconvénients | Profil adapté |
|---|---|---|---|---|
| Prix fixe | 1-3 ans | Visibilité budgétaire totale, protection contre les hausses | Prix potentiellement élevé, pas de bénéfice si baisse du marché | Entreprises averses au risque, besoin de stabilité |
| Prix indexé | 1-2 ans | Bénéficie des baisses de marché, prix de départ compétitif | Exposition totale à la volatilité, risque de hausse brutale | Entreprises avec trésorerie solide, capacité d’absorption |
| Prix mixte | 1-3 ans | Équilibre risque/opportunité, flexibilité | Complexité de gestion, nécessite expertise | PME et ETI industrielles, accompagnement courtier |
| Groupement d’achat | 1-2 ans | Effet volume, meilleur pouvoir de négociation | Moins de personnalisation, engagement collectif | PME cherchant à mutualiser |
| PPA (long terme) | 10-20 ans | Stabilité extrême, image RSE, prix prévisible | Engagement long, investissement initial possible | Grands groupes, stratégie décarbonation |
Profiter des aides et dispositifs disponibles en 2025
L’optimisation de la performance énergétique passe souvent par des investissements matériels ou technologiques. Heureusement, de nombreux dispositifs d’aide existent pour accompagner les industriels de l’agroalimentaire dans leur transition. Mobiliser ces subventions est essentiel pour accélérer le retour sur investissement des projets et enclencher un cercle vertueux.
Certificats d’Économies d’Énergie (CEE)
Les CEE sont l’un des principaux leviers de financement de la transition énergétique en France. Le principe est simple : les fournisseurs d’énergie (“les obligés”) doivent prouver à l’État qu’ils ont aidé leurs clients à réaliser des économies d’énergie, sous peine de pénalités. Pour cela, ils rachètent des certificats correspondant aux travaux réalisés. Pour l’industriel, cela se traduit par une prime pouvant couvrir jusqu’à 40 % du coût d’un projet. Les travaux éligibles dans l’agroalimentaire sont nombreux :
- Installation de systèmes de récupération de chaleur sur les groupes froids ou les compresseurs d’air.
- Isolation des bâtiments et des réseaux de tuyauterie (froid ou chaleur).
- Remplacement de moteurs par des équipements à haute efficacité avec variateurs de vitesse.
Avec une obligation qui devrait être renforcée à l’horizon 2026, le dispositif des CEE est plus que jamais une opportunité à saisir.
Fonds Décarb Ind & France 2030
Pour les projets plus ambitieux visant une décarbonation profonde des processus industriels, le gouvernement a mis en place des guichets spécifiques dans le cadre du plan France 2030. Le “Fonds Décarbonation Industrie”, opéré par Bpifrance et l’ADEME, peut octroyer des subventions allant jusqu’à 50 % pour des projets de grande envergure, comme l’électrification des chaudières, l’implémentation de la cogénération ou l’utilisation de l’hydrogène vert. Un cas concret dans une laiterie a par exemple montré un retour sur investissement (ROI) de seulement 2,5 ans pour un projet de cogénération grâce à ces aides.
Aides régionales et crédit d’impôt
En complément des dispositifs nationaux, la plupart des Régions proposent leurs propres programmes de soutien à la performance énergétique des entreprises. Ces aides peuvent prendre la forme de subventions directes, d’avances remboursables ou de garanties d’emprunt. Il est crucial de se renseigner auprès des agences de développement économique locales (Bretagne, Auvergne-Rhône-Alpes, Hauts-de-France, etc.) pour connaître les opportunités spécifiques à son territoire.
Tableau récapitulatif : Principales aides financières 2025
| Dispositif | Organisme | Montant / Taux | Travaux éligibles | Conditions |
|---|---|---|---|---|
| Certificats d’Économies d’Énergie (CEE) | Fournisseurs d’énergie | Jusqu’à 40% du projet | Isolation, froid, récupération chaleur, moteurs, variateurs | Travaux standardisés ou sur-mesure, dossier avant travaux |
| Fonds Décarbonation Industrie | ADEME / Bpifrance | Jusqu’à 50% (subvention) | Électrification, cogénération, hydrogène, process bas-carbone | Projet > 3 M€ d’investissement, réduction CO2 significative |
| France 2030 | État / Bpifrance | Variable selon appels à projets | Innovation, décarbonation profonde, technologies de rupture | Projets innovants, partenariats R&D |
| Aides régionales | Conseils Régionaux | 10-30% (variable) | Efficacité énergétique, énergies renouvelables | Selon région, TPE/PME prioritaires |
| Crédit d’impôt R&D | Impôts | 30% des dépenses R&D | Développement de nouveaux process énergétiques | Justification caractère innovant |
Optimiser sa performance énergétique sans sacrifier la production
L’efficacité énergétique ne doit pas être synonyme de baisse de productivité. Au contraire, les technologies modernes et les bonnes pratiques permettent de produire autant, voire plus, en consommant moins. L’objectif est de découpler la croissance de l’entreprise de sa consommation d’énergie.
5 actions à retour sur investissement rapide
Certaines actions permettent d’obtenir des gains significatifs avec un temps de retour sur investissement très court, souvent inférieur à 3 ans :
- Récupération de chaleur fatale : Utiliser la chaleur dégagée par les compresseurs ou les fours pour préchauffer de l’eau sanitaire ou de process.
- Variation de vitesse : Équiper les moteurs électriques (pompes, ventilateurs) de variateurs de vitesse pour adapter leur consommation à la charge réelle.
- Isolation des points singuliers : Calorifuger les vannes, brides et autres points faibles des réseaux de vapeur ou d’eau glacée.
- Monitoring digitalisé 24/7 : Installer des capteurs et un logiciel de suivi pour traquer les consommations en temps réel et réagir immédiatement en cas de dérive.
- Sensibilisation des équipes : Former les opérateurs aux bonnes pratiques (fermeture des portes des chambres froides, arrêt des machines inutilisées, etc.).

Comparaison des économies potentielles et du temps de retour sur investissement
L’apport des technologies numériques
La digitalisation est un puissant accélérateur de la performance énergétique. Les capteurs IoT (Internet des Objets) permettent de collecter des milliers de points de données sur l’ensemble de la chaîne de production. Couplées à des algorithmes d’intelligence artificielle (IA), ces données permettent de passer à une maintenance prédictive : l’IA peut anticiper une défaillance ou une surconsommation sur un équipement avant même qu’elle ne se produise. Dans certains cas, des systèmes de pilotage par IA ont permis de réduire les pics de consommation de 8 à 12 %, optimisant ainsi la facture liée à la puissance souscrite.
Mesurer pour progresser : les KPIs à suivre
“On ne peut améliorer que ce que l’on mesure.” Cet adage est au cœur de toute démarche de progrès. Mettre en place des Indicateurs de Performance Énergétique (KPIs) est indispensable pour suivre les gains et piloter la stratégie. Parmi les plus pertinents pour l’agroalimentaire, on retrouve :
- Le kWh par tonne de produit fini : l’indicateur de base de l’efficacité de la production.
- Le pourcentage de la consommation liée au froid : pour suivre le poste le plus critique.
- Le coût de l’énergie rapporté au chiffre d’affaires : pour mesurer l’impact économique global.
Tableau des KPIs énergétiques essentiels
| Indicateur | Unité | Objectif | Fréquence de suivi | Utilité |
|---|---|---|---|---|
| Consommation spécifique | kWh / tonne produite | Réduction de 5-10% par an | Mensuel | Mesurer l’efficacité globale de la production |
| Part du froid | % de la conso totale | Maintenir < 55% | Mensuel | Surveiller le poste le plus critique |
| Coût énergie / CA | % du chiffre d’affaires | Maintenir < 10% | Trimestriel | Évaluer l’impact économique global |
| Taux de récupération de chaleur | % de chaleur fatale valorisée | Augmenter progressivement | Semestriel | Mesurer les gains d’efficacité thermique |
| Puissance de pointe | kW | Réduire les pics de 10% | Quotidien | Optimiser la facture de capacité |
| Émissions CO2 | tonnes CO2 / an | Réduction conforme trajectoire | Annuel | Conformité réglementaire et image RSE |
/how
Comment un courtier en énergie peut devenir votre atout stratégique
Face à la complexité des marchés de l’énergie, des dispositifs d’aides et des technologies disponibles, l’industriel de l’agroalimentaire peut rapidement se sentir démuni. C’est là que le courtier en énergie spécialisé intervient, non pas comme un simple intermédiaire, mais comme un véritable partenaire stratégique.
Analyse du risque énergétique et stratégie d’achat
Le premier rôle d’un courtier est d’auditer le profil de consommation de l’entreprise et sa sensibilité au risque de marché. En fonction de l’appétence au risque du dirigeant, il va élaborer une stratégie d’achat sur mesure : contrat à prix fixe, indexé, mixte, avec des options de clics sur les marchés à terme, etc. Il réalise une veille permanente des marchés et conseille sur les meilleurs moments pour négocier ou renégocier les contrats, permettant d’éviter les pièges et de saisir les opportunités.
Accompagnement au financement et à la mise en conformité
Un bon courtier ne se contente pas de négocier les prix. Il accompagne également ses clients dans le montage des dossiers de subventions (CEE, Fonds Décarb Ind, aides régionales). Son expertise permet de maximiser les chances d’obtenir les financements et d’accélérer la mise en œuvre des projets d’efficacité énergétique. Il assure également une veille réglementaire pour garantir la conformité de l’entreprise avec des obligations comme le Décret Tertiaire.
Cas client concret : une ETI de la transformation laitière
Prenons l’exemple d’une entreprise de transformation laitière réalisant 30 millions d’euros de chiffre d’affaires. En faisant appel à un courtier, elle a pu :
- Renégocier son contrat d’électricité en passant sur une stratégie mixte, captant des baisses de marché tout en sécurisant une partie de ses volumes.
- Identifier un gisement d’économies de 15% via un projet de récupération de chaleur sur ses groupes froids.
- Obtenir une prime CEE couvrant 35% de l’investissement.
Résultat : une réduction de 22 % de son budget énergétique global en l’espace de 12 mois, tout en améliorant son bilan carbone.
Tableau : Exemples de ROI par type de projet
| Type de projet | Investissement moyen | Économies annuelles | ROI (sans aides) | ROI (avec CEE) | Exemple concret |
|---|---|---|---|---|---|
| Récupération chaleur compresseurs | 50 000 – 150 000 € | 20 000 – 50 000 € | 2-3 ans | 1,5-2 ans | Laiterie 200 salariés |
| Variateurs de vitesse | 30 000 – 80 000 € | 15 000 – 35 000 € | 2-2,5 ans | 1,2-1,8 ans | Usine de plats cuisinés |
| Isolation chambres froides | 80 000 – 200 000 € | 25 000 – 60 000 € | 3-4 ans | 2-2,5 ans | Entrepôt frigorifique |
| Monitoring IoT + IA | 20 000 – 60 000 € | 15 000 – 40 000 € | 1,5-2 ans | 1-1,5 ans | Site multi-process |
| Installation solaire (autoconso) | 200 000 – 500 000 € | 40 000 – 100 000 € | 4-6 ans | 3-4 ans | Usine avec toiture disponible |
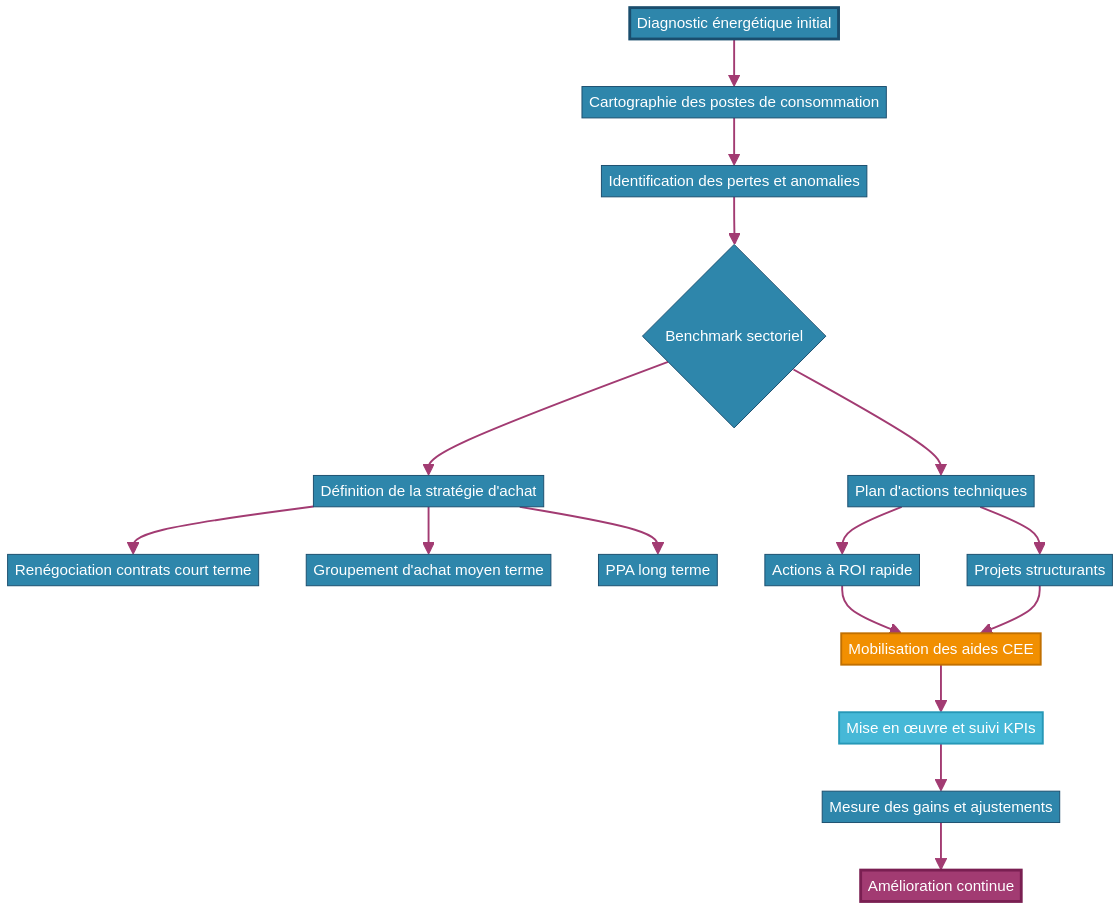
Processus d’optimisation énergétique : une démarche structurée

Schéma du processus complet d’optimisation énergétique pour l’industrie agroalimentaire
FAQ : Vos questions sur l’énergie dans l’agroalimentaire
Cette section répond aux questions les plus fréquentes que se posent les dirigeants et responsables de production du secteur.
1. Quel est le coût moyen de l’énergie dans l’agroalimentaire ?
En moyenne, l’énergie représente entre 6 et 12 % des coûts de production. Ce chiffre peut dépasser 20 % pour les industries très énergivores comme la surgélation ou les plats cuisinés.
2. Comment réduire rapidement la facture d’électricité dans une usine agroalimentaire ?
Commencez par les actions à ROI rapide : optimisez les consignes de température du froid, installez des variateurs de vitesse sur les gros moteurs, et lancez un programme de détection des fuites d’air comprimé.
3. Quels travaux CEE sont les plus rentables pour l’agroalimentaire ?
La récupération de chaleur sur les groupes froids et les compresseurs, ainsi que l’isolation des réseaux de distribution (vapeur, eau glacée), offrent généralement les meilleurs retours sur investissement et sont bien valorisés via les CEE.
4. Quelle stratégie de contrat choisir en 2025 : fixe ou variable ?
Il n’y a pas de réponse unique. Une stratégie mixte, combinant une part de prix fixe pour la visibilité et une part de prix variable pour profiter des baisses de marché, est souvent la plus pertinente. L’accompagnement d’un courtier est recommandé pour la définir.
5. Faut-il obligatoirement passer par un courtier pour renégocier ses contrats ?
Non, ce n’est pas obligatoire, mais fortement conseillé. Un courtier apporte une connaissance fine des marchés, un pouvoir de négociation grâce aux volumes qu’il représente, et un gain de temps considérable pour le dirigeant.
6. Comment fonctionne un PPA (Power Purchase Agreement) ?
C’est un contrat à long terme (10-20 ans) où vous achetez votre électricité directement à un producteur d’énergie renouvelable à un prix convenu à l’avance. Cela offre une visibilité totale sur vos coûts à long terme.
7. Quels KPIs suivre pour mesurer les gains énergétiques ?
Les trois indicateurs clés sont : le nombre de kWh par tonne de produit, le coût de l’énergie rapporté au chiffre d’affaires, et la répartition de la consommation par usage (froid, cuisson, etc.).
8. Quelle différence entre un courtier et un fournisseur d’énergie ?
Le fournisseur vend l’énergie, tandis que le courtier est un intermédiaire indépendant qui compare les offres de multiples fournisseurs pour trouver la meilleure solution adaptée à vos besoins. Le courtier travaille pour vous, pas pour le fournisseur.
9. Quel est le retour sur investissement moyen d’un projet d’efficacité énergétique ?
Pour les actions à ROI rapide (variateurs, récupération de chaleur, isolation), le retour est généralement de 1,5 à 3 ans. Pour des projets plus structurants (cogénération, solaire), comptez 3 à 6 ans, réduits grâce aux aides.
10. Comment mobiliser les aides CEE concrètement ?
Contactez votre fournisseur d’énergie ou un courtier spécialisé avant de lancer vos travaux. Ils vous aideront à monter le dossier, à choisir les opérations standardisées éligibles et à valoriser au mieux vos certificats.
Conclusion : De la contrainte à l’opportunité
La volatilité des prix de l’énergie n’est pas une fatalité. Pour l’industrie agroalimentaire, elle représente un appel à l’action pour repenser en profondeur sa stratégie énergétique. En combinant un diagnostic précis, une politique d’achat avisée, des investissements technologiques pertinents et la mobilisation des aides disponibles, il est possible de transformer cette menace en un puissant levier de compétitivité.
L’efficacité énergétique améliore non seulement la rentabilité, mais elle renforce également l’image de l’entreprise et sa résilience face aux crises futures. Dans un contexte où la décarbonation devient un impératif réglementaire et commercial, les entreprises qui anticipent ces transformations se positionnent avantageusement pour les années à venir. L’accompagnement par un expert, tel qu’un courtier en énergie spécialisé dans l’agroalimentaire, peut s’avérer décisif pour naviguer cette complexité et sécuriser durablement les marges de votre entreprise.
L’heure n’est plus à l’attentisme, mais à l’action stratégique et éclairée.
À propos d’EnergyProMag.com
EnergyProMag.com est le magazine de référence pour les professionnels de l’énergie et les industriels en quête d’optimisation énergétique.